Blueprint for Success: Building Better Processes

By Tina D. Stephens

This new series offers practical insights to help you streamline your processes and make the most of Rock's capabilities. Building a solid process requires careful thought and planning, much like constructing a home. Imagine a builder starting to pour the foundation without considering the square footage, room placement, or plumbing installation. At some point, the builder would likely need to scrap the entire project and start over—or you’d be left with a less-than-ideal living situation. Similarly, in the first installment of this series, I hope to give you tools to clearly define your processes—whether for events like Baptism or beyond—before you begin "pouring the foundation."

I vividly recall working with a ministry team aiming to integrate their membership tracking process into Rock. At the time, they used a third-party form builder for sign-ups and manually entered data into a Rock metric to track progress. However, updated personal information from the form builder often didn’t align with the records in Rock, leaving new members stuck in the system.

The challenge was compounded by the fact that there were three campuses, each with its own method for moving people through the membership steps and follow-up. While the steps themselves were consistent, one campus tracked progress in a Google document, while others imported information directly into Rock. This led to inconsistent follow-up—some people slipped through the cracks, while others were contacted by multiple staff members.

After much effort, we developed a functioning process in Rock, but it came with its share of tough lessons. If this scenario sounds familiar, you're not alone—many organizations face similar challenges. My goal today is to offer a basic guide to help you create a thoughtful plan before building your process in Rock. Ultimately, I hope to guide you toward simplifying your process and moving towards using a single database for all your information.

Starting next month, I’ll share specific process ideas that our clients have successfully implemented to meet various needs. If developing an entire process feels overwhelming, I’ll provide tips on “Where to Start” for each process. You may not be ready to dive into creating a brand-new process, but perhaps there’s a piece of it you’d like to implement in Rock to get the ball rolling—and I’m here to help with that.

In the meantime, let’s walk through how to evaluate and develop a blueprint for any process you’re hoping to build in Rock.

Here is a summary of the planning steps I’ll be reviewing. Each step is anchored to its section, so you can click on a step to jump directly to that part of the article:

  1. Document Your Process - Review and document the current process before making changes.
  2. Define Clear Objectives and Vision - Clarify the reasons for change and create a wish list for improvements.
  3. Involve Key Stakeholders - Identify the key players who will help drive the process forward.
  4. Conduct a Gap Analysis - Analyze your current process to find inefficiencies and areas for improvement.
  5. Develop a Transition Roadmap - Create a timeline and allocate resources for a smooth transition.
  6. Post-Transition Support and Evaluation - Provide ongoing support and evaluate the process after implementation.

Planning for Success

1. Document Your Process

Transitioning from one process to another requires careful planning and execution to ensure a smooth change. Process transitions can be stressful, and rarely go 100% as planned. One key lesson I learned early on is the importance of thoroughly evaluating the existing process before implementing a new one in Rock. In the membership process transition, we managed to transfer the data successfully, but without proper evaluation, the new workflow became cumbersome. This led to post-evaluation adjustments and a bumpy transition, which ultimately shook the team’s confidence in future projects.

To avoid this, it’s critical to assess your current process, identify gaps, and fully understand your database’s capabilities. This approach ensures you build a solution that works seamlessly for your team. Be patient, flexible, and open to iterative improvements. Below are several key strategies for planning a successful process transition:

Identify which departments or campuses are using the same process. For example, teams responsible for Baptism at different campuses may follow slightly varied processes, some of which may be undocumented or lack accountability.

Conduct a whiteboard session to map out the process. Bring all relevant teams together to collaboratively document the process. This exercise quickly uncovers variations and discrepancies. Visualizing the process helps everyone see what’s actually happening and often sparks important questions like, "Why do we do it this way?" or "Is this step necessary?" Over time, processes can become outdated simply because "we’ve always done it that way."

2. Define Clear Objectives

Now that you've consulted with everyone involved, it’s time to clarify why you're making this change and think big. This is the exciting part—create a wish list of what you’d like to see in the new process.

• Clarify the Purpose of the Change: Before starting the transition, it’s crucial that the team understands why the change is necessary. Define the goals of the new process and how it will improve upon the old one.

• Define Desired Outcomes: Identify the improvements you aim to achieve—whether it's saving time, reducing errors, enhancing team satisfaction, or improving communication. This is your opportunity to outline your wish list for success.

Understanding your goals from the outset will keep you focused and make it easier to measure success. As you collaborate, you may uncover areas of the current process you wish were different. Here are some common ideas that might make it onto your wish list:

a. I wish data was accurate: Can this process be designed to ensure person information stays up-to-date?

b. I wish I could track attendance: Can this process help monitor attendance for specific events or services?

c. I wish I could automate a manual procedure: Can this process replace manual tasks with automation?

d. I wish we had a user-friendly experience: Can this process simplify a complex task for staff or users?

e. I wish we could track our onboarding: I want to easily follow someone through a specific series of requirements (e.g., volunteer onboarding, staff hires)?

3. Involve Key Stakeholders

Now that you've documented the current process, defined your objectives, and created your "dream list," it’s time to identify the key players who will drive the process forward. Specifically, you need to designate a Process Owner from the ministry team and a Database Implementation Lead from your database team. Trying to build a process over Zoom with 20 team members can easily derail the project. Instead, involving a dedicated Process Owner, who is deeply familiar with the current process, will ensure the new process is both effective and implemented smoothly, without being overwhelmed by too many voices.

It’s equally important for the ministry and Rock teams to have open discussions about what’s possible. The Rock team knows how to bring elements of your dream list to life, while the ministry team understands their unique needs. Collaboration between both sides ensures the process aligns seamlessly with the broader objectives.

Process Owner: Ideally, the Process Owner should come from the ministry team, as they best understand the specific needs and objectives. Their role is to oversee the process from start to finish, ensuring it meets the ministry’s goals and is implemented effectively.

Database Implementation Lead: This individual should come from the Rock team or another technical team familiar with Rock’s capabilities. They are responsible for managing the technical aspects, testing the process, and serving as the liaison between the ministry team and the development team to ensure all technical requirements are met.

4. Conduct a Gap Analysis

Before implementing a new process, it's crucial for the Process Owner and Database Lead to thoroughly evaluate the documented process and wish list through a gap analysis. By reviewing the process you mapped out during your whiteboard session, you can pinpoint inefficiencies, bottlenecks, and gaps that need to be addressed. This ensures that you're not simply transferring an outdated or flawed process into your new system, but instead creating a streamlined and more effective approach. A well-conducted gap analysis also aligns the database’s capabilities with the ministry team's actual needs, laying the groundwork for a solution that benefits everyone involved.

Conduct a Process Audit: Review the documented process to identify any gaps. Understanding the strengths and weaknesses of the current system will guide the design of a more effective process. Be sure to incorporate your wish list as you audit!

Leverage External Expertise: Reach out to us at 9 Embers if you’re looking for examples of effective processes. For example, if you’re developing a membership process, we may have insights or examples to help streamline your efforts. This year’s blog series will feature numerous processes used by our clients.

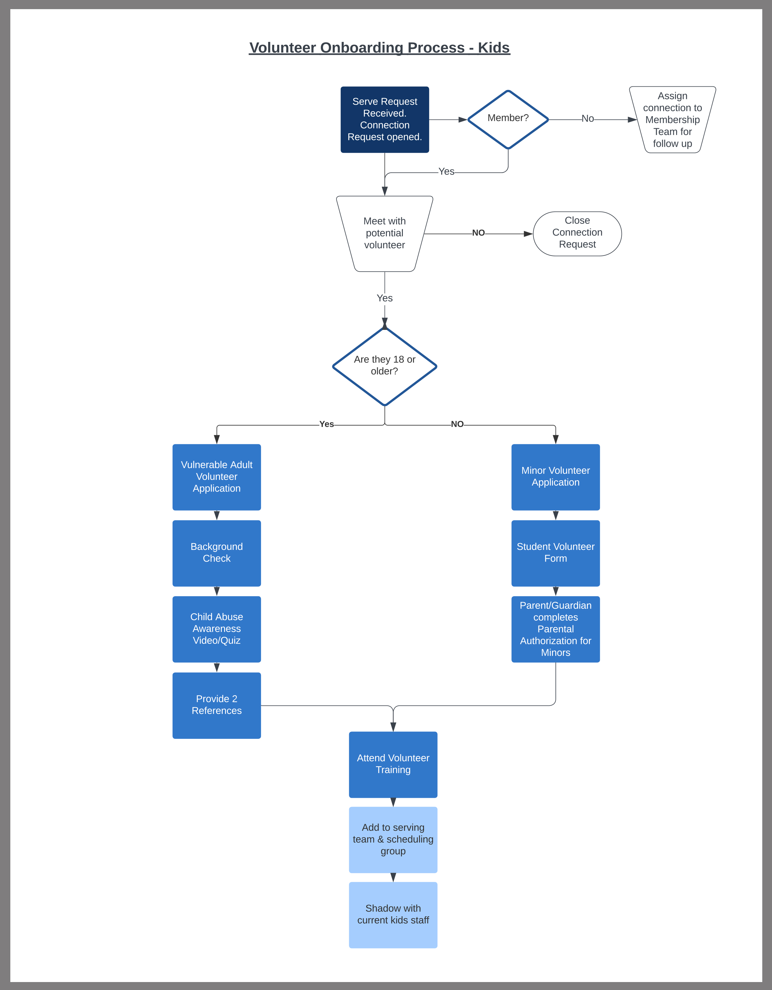
Map It Out: Once you've finalized your process, visually map it using tools like Lucidchart or Microsoft Visio. A clear visual representation helps everyone understand the workflow and the steps involved. Below is a basic example of a process mapped in Lucidchart. While it doesn’t include the detailed notes of a finalized process, it demonstrates how tools like Lucidchart or Visio can help you outline your workflow. Mapping is essential for visualizing the process and identifying critical questions. We’ll dive deeper into this topic next month as the series continues.

Volunteer_Onboarding-2.jpg    

Common questions to consider when building your process:

a. Ongoing or One-Time: Will this process be used continuously or just for a single event?

b. Scalability: Can this process be easily replicated across different ministries or departments?

c. Multi-Site Considerations: If your organization has multiple locations, will the process be identical at each site, or will variations be necessary?

d. Adaptability: Will the process need frequent adjustments, or will it remain mostly consistent over time?

5. Develop a Transition Roadmap

One of the quickest ways to set yourself up for disappointment is to overlook the time and resources needed to implement a new process. As someone who tends to focus on the big picture but sometimes overlooks the details, I’ve learned that my timelines can often be unrealistic. If you’re like me, it’s especially important to communicate with your team and thoroughly review the workflow process before setting expectations. This will help you prioritize projects appropriately and set realistic expectations with your ministry teams.

• Create a Timeline: Outline key milestones, deadlines, and dependencies for the transition. Break the process into manageable phases, such as planning, testing, training, and full implementation.

• Set Realistic Expectations: Communicate what can realistically be achieved within specific timeframes. Allow for plenty of flexibility to handle unforeseen challenges or delays.

• Allocate Resources: Ensure your team has the necessary resources to support the transition, including budget, personnel, and tools. Once you’ve identified your specific needs, 9 Embers can provide an estimate for building your process.

Take the Leap: It’s easy to get stuck in the planning phase and never move to actual implementation. My dad used to tell a story that illustrates this point:

There were three frogs sitting on a bridge. Two of the frogs decided to jump. How many frogs are left on the bridge?

The answer? Three. Why? Because deciding to jump and actually jumping are two very different things.

6. Post-Transition Support and Evaluation

You did it! Ongoing flexibility with support and evaluation is essential. No matter how much time you spent developing the process, there will always be adjustments to make once it goes live—there's always a scenario you couldn't have predicted. Your post-implementation plan should include continuous communication with your team to ensure a smooth transition. 

• Training and Support: Who needs training? Will you be training team leaders or entire teams? Even after the transition is complete, offer ongoing support to help staff adapt to the new process. Provide a clear point of contact for troubleshooting.

• Test: Pilot the new process with a small group or in a limited area before rolling it out organization-wide. This allows you to identify any issues and make adjustments based on initial feedback.

•Feedback: Encourage the pilot group to share their feedback on the new process. Use this input to refine the process before full implementation.

Celebrating Success

Creating momentum for future success is vital. Once a process is fully implemented, it's important to celebrate the wins. This not only boosts morale but also shows appreciation for everyone’s hard work. Developing a process takes a team effort, and celebrating success can inspire other ministries to start envisioning their own improvements. When teams work more efficiently, morale improves, and more time can be dedicated to ministry rather than busywork.

• Recognize Progress: Acknowledge achievements and express appreciation for everyone’s contributions. There are many ways to do this. For example, you could add a colored HTML block at the top of the Rock home page to display a celebration alert. You could also share the accomplishment in a staff post or newsletter. Consider telling a story about how the new process positively impacted your staff or users—it personalizes the success and makes it relatable.

•Acknowledge Team Contributions: Take time to recognize the individuals behind the process development and implementation. Here are some creative ways to do this:

Highlight "Rock stars": Feature individuals in a quarterly Rock newsletter or on the Rock home page.

Celebration surprise: Gather available staff and form a celebration group to visit a team member’s desk or, in some cases, an entire ministry team. Present them with a card and pin a Superman cape on their chair—fun, lighthearted, and memorable.

Chip stickers: Hand out Chip stickers (available in the Rock Store) to everyone involved in the project as a token of appreciation. 

Whatever you do to recognize the team doesn't have to be elaborate; even small gestures can make people feel valued. Celebrating these achievements fosters a contagious desire to successfully implement more positive changes.

I hope these steps help you prioritize and implement the positive changes you’re envisioning for this year. Over the next several months, I’ll be sharing articles that cover specific processes our clients have used. 

What to Expect in This Series

As we explore various processes throughout this series, each article will follow a consistent structure to make it easy for you to apply the concepts in your own database. Here’s what you can expect:

  • Leveraged Rock Tools – A breakdown of the tools used to power the process.
  • Overview of the Process – A summary of the process and its goals.
  • Flowchart Visual – A clear diagram to help you visualize the workflow.
  • Step-by-Step – Detailed instructions to guide you through implementation.
  • Where to Start – Practical tips to help you begin, even if you’re not ready to implement the entire process.

These points will provide a roadmap to streamline your workflows and maximize the capabilities of your Rock database.


Looking Ahead:

Don't miss next month's blog, Streamlining Volunteer Onboarding for Vulnerable Populations

In our next article, we’ll dive into a detailed process for onboarding volunteers who serve vulnerable populations, such as children and individuals with special needs. Moving volunteers from expressing interest to actively serving can feel daunting for both staff and volunteers. So how do you structure a process that closes gaps and keeps everyone safe? How can you make it efficient and streamlined to avoid frustrating staff or volunteers during onboarding? If you’re looking for a secure and efficient way to onboard volunteers, this article may provide the insights you need.





Top